成人网
欢迎访问成人网
成人网
服务大厅
成人网
成人网概况
成人网简介
学院领导
院长寄语
联系我们
党群工作
党建动态
学习园地
工会工作
政策文件
师资力量
教师介绍
教授
荣誉教授
客座教授
副教授
讲师
博士后
人才引进
教育教学
学生风采
人才培养
本科生培养
研究生培养
硕士研究生导师
博士研究生导师
联合培养导师
教务动态
科学研究
科研团队
科研平台
数字医学工程全国重点实验室
海南省生物医学工程重点实验室
成人网 国家健康医疗大数据研究院
运动健康联合创新实验室
科研项目
科研动态
学术交流
招生就业
招生信息
本科生招生
研究生招生
就业信息
校友工作
下载专区
管理规定
办事指南
当前位置:
成人网
>>
成人网公告
>> 正文
03
2022.03
阅读:
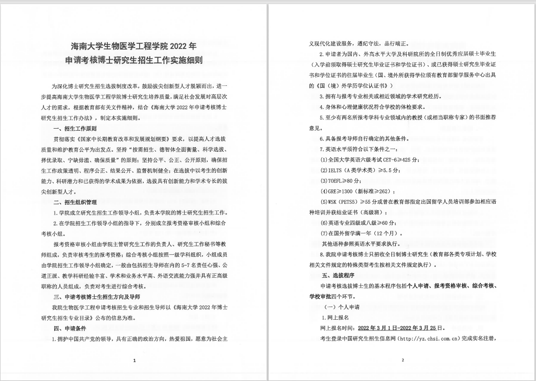
成人网 2022年申请考核博士研究生招生工作实施细则
附件
成人网 2022年申请考核博士研究生招生工作实施细则.pdf
已下载
次
×